工信部|關于2021年度5G應用安全創新示范中心名單的公示
根據《工業和信息化部辦公廳關于開展2021年度5G應用安全創新示范中心申報工作的通知》(工信廳網安函〔2021〕209號),經組織評審,現將5G應用安全創新示范中心名單予以公示。請社會各界監督,如有異議,請以書面形式反饋。
? ? ?公示時間:2021年12月20日至2021年12月24日
? ? ?聯系單位:工業和信息化部網絡安全管理局
? ? ?地 址:北京市西城區西長安街13號
? ? ?電 話:010-66069561(傳真)
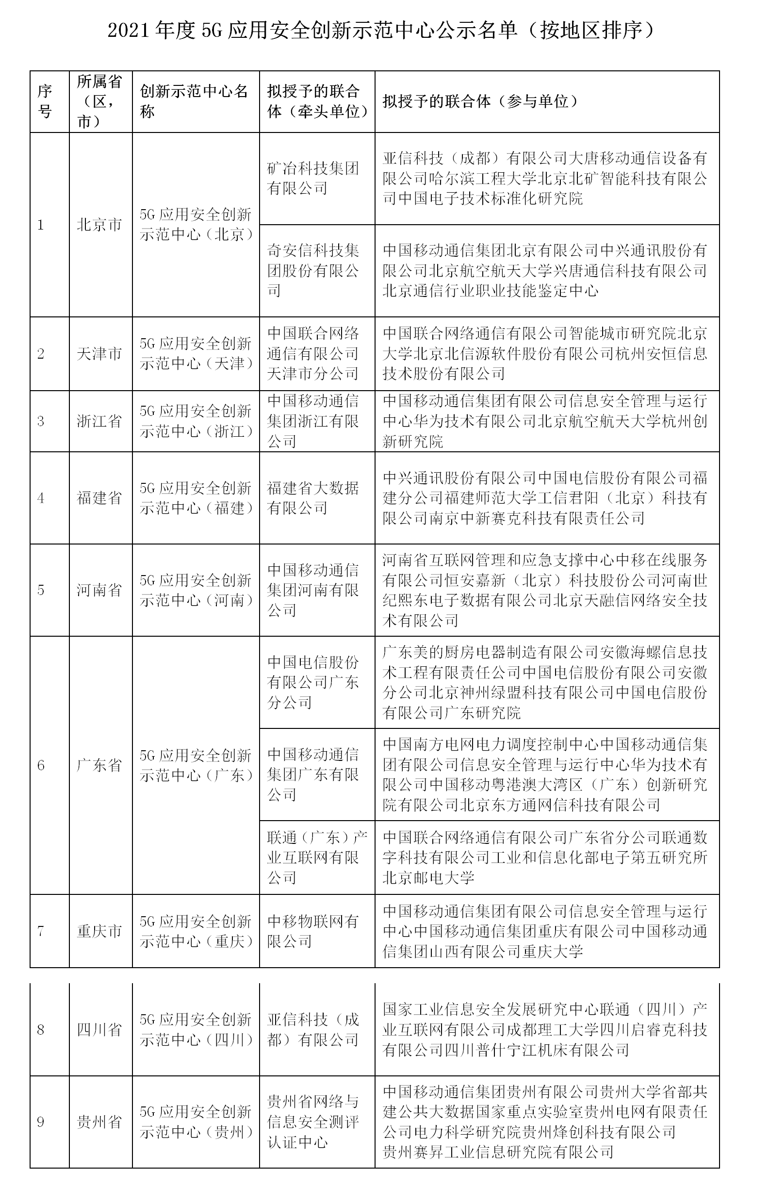
? ? ?附件:2021年度5G應用安全創新示范中心公示名單
工業和信息化部網絡安全管理局
2021年12月17日

本文標簽:國家科技項目申報
來源:工信部網絡安全管理局
本文地址: http://www.yunyoubo.com/2339.html/ 轉載請注明出處!
