生態環境部 | 關于推薦先進水污染防治技術的通知
關于推薦先進水污染防治技術的通知
各省、自治區、直轄市、新疆生產建設兵團生態環境廳(局),生態環境部有關單位,有關國家環境保護工程技術中心、全國性行業組織及單位:
為貫徹黨的十九屆五中、六中全會精神和落實《關于構建市場導向的綠色技術創新體系的指導意見》和《中共中央 國務院關于深入打好污染防治攻堅戰的意見》相關要求,充分發揮先進技術在水污染防治工作中的作用,生態環境部擬編制《國家先進污染防治技術目錄(水污染防治領域)》(以下簡稱《目錄》)。有關事項通知如下。
一、推薦重點領域
(一)城鎮及農村生活污水處理及資源化技術;
?。ǘ┕I企業及園區廢水處理及資源化技術;
?。ㄈ┬笄蒺B殖廢水處理及資源化技術;
(四)垃圾滲濾液處理及資源化技術;
(五)黑臭水體治理及水體修復技術;
(六)海洋水環境污染防治技術;
(七)智慧化、標準化水污染治理設施運維控制技術。
二、推薦要求
?。ㄒ唬┓蠂疑鷳B環境保護相關法律法規、政策和標準;
?。ǘ┪廴痉乐涡Ч黠@,主要技術、經濟指標具有先進性;
?。ㄈ┘夹g持有單位為依法注冊、經營的單位,技術知識產權清晰,不涉及產權糾紛;
?。ㄋ模┲辽儆幸粋€已驗收一年以上(即在2021年6月15日前已完成驗收)的成功應用案例;
?。ㄎ澹┰谛袠I內尚未達到廣泛應用,具有發展潛力;全行業應用較為普及的技術不再推薦。
三、報送要求
請組織申報單位認真組織推薦符合條件的水污染防治先進技術,并對申報材料的真實性進行審核。請申報單位填寫申報表(見附件1),按附件2、3要求編寫技術報告和《目錄》(初稿),并按照附件4要求準備證明材料,于2022年6月15日前將上述材料合訂膠裝成冊(按附件順序排序)、一式兩份加蓋推薦單位公章后寄送至生態環境部科技與財務司,同時將申報表、技術報告、《目錄》初稿和證明材料電子件,打包發送至聯系人郵箱,材料電子件總大小不超過50M,郵件題目格式要求為“2022+技術名稱+申報單位名稱”。
各單位組織推薦技術原則上不超過5項。
四、聯系人及聯系方式
聯系人:生態環境部科技與財務司張欽
電話:(010)65645390
地址:北京市東城區東長安街12號
郵箱:touzichu@mee.gov.cn
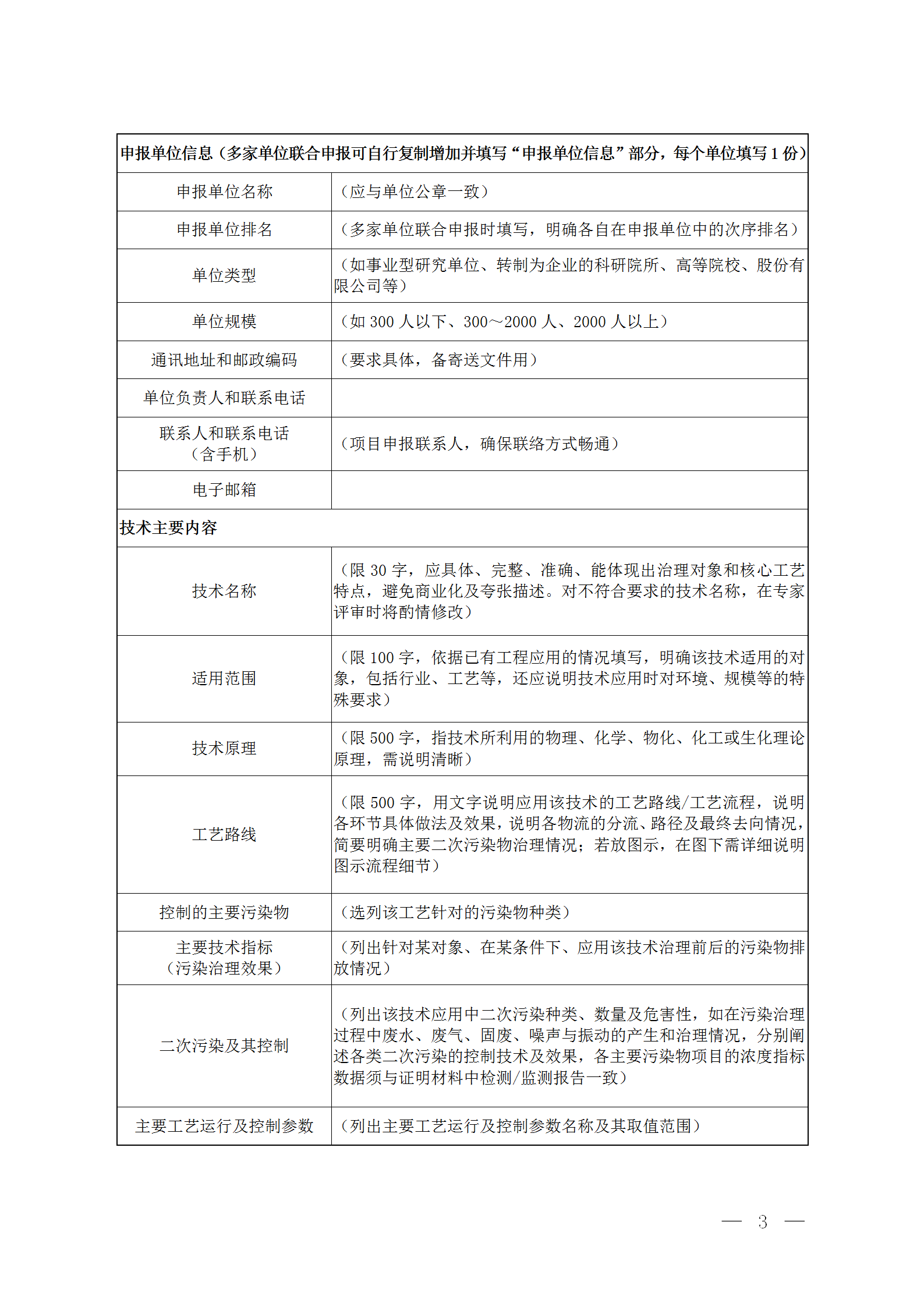
附件:1.國家先進污染防治技術申報表
2.技術報告編寫要求
3.2022年《國家先進污染防治技術目錄(水污染防治領域)》初稿模板及編寫要求
4.證明材料要求
生態環境部辦公廳
2022年3月13日
?。ù思鐣_)











來源:生態環境部
本文地址: http://www.yunyoubo.com/3336.html/ 轉載請注明出處!
