科技部火炬中心|關于公布2022年創新型產業集群的通知
關于公布2022年創新型產業集群的通知
各有關省、自治區、直轄市及計劃單列市科技廳(委、局),新疆生產建設兵團科技局,各有關國家高新區管委會:
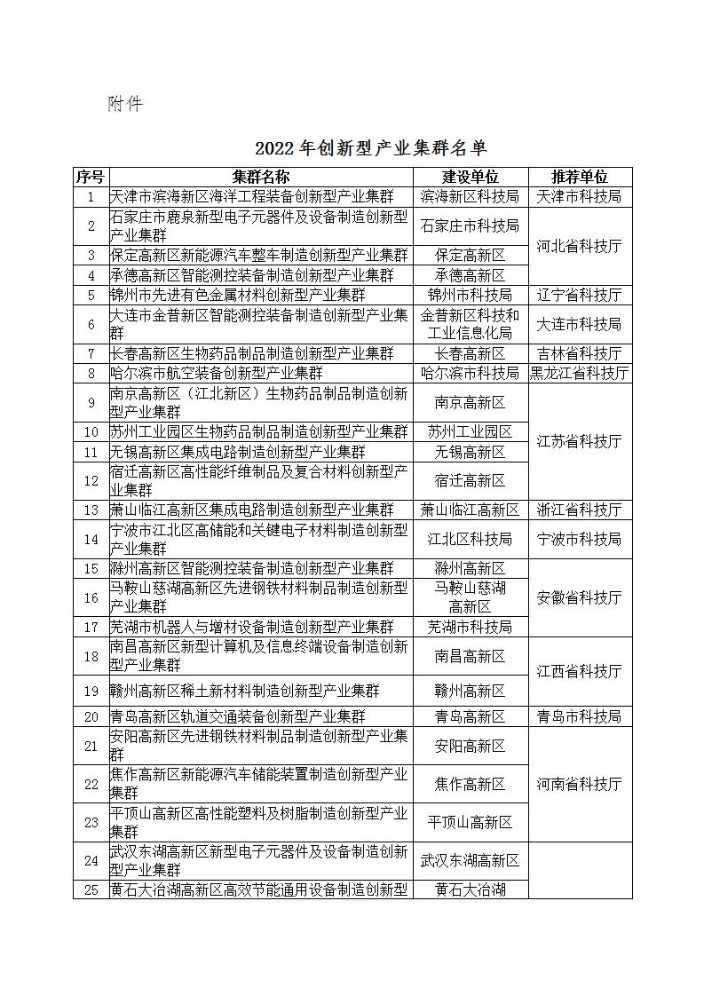
為貫徹落實《國務院關于促進國家高新技術產業開發區高質量發展的若干意見》(國發〔2020〕7號)和《關于深入推進創新型產業集群高質量發展的意見》(國科火字〔2020〕85號),引導創新型產業集群聚焦重大戰略需求,提升產業創新能力,打造經濟高質量發展新引擎,參照《創新型產業集群試點認定管理辦法》(國科發火〔2013〕230號)的有關要求,經建設主體申請、省級科技管理部門推薦、專家評議論證、網上公示等程序,現將天津市濱海新區海洋工程裝備產業集群等46家集群確定為創新型產業集群,納入創新型產業集群評價管理工作體系(名單見附件)。
各有關省級科技管理部門要全面貫徹黨的二十大精神,堅持以科技創新為引領,以創新型產業集群為抓手,推動短板產業補鏈、優勢產業延鏈、新興產業建鏈,營造良好的科技創新生態和產業發展環境,加大對創新型產業集群的支持力度,提高創新服務與監督管理水平,打造自主可控、安全可靠、競爭力強的現代化產業體系,助力我國早日實現科技自立自強和經濟高質量發展。
各集群建設單位要積極落實《關于深入推進創新型產業集群高質量發展的意見》要求,堅持問題導向和系統觀念,聚焦主導產業培育科技領軍企業,積極發揮科技型骨干企業引領支撐作用,努力打造企業創新聯合體,完善科技創新服務體系,有序推動創新鏈產業鏈資金鏈人才鏈深度融合,對標對表完成創新型產業集群建設重點任務。
附件:2022年創新型產業集群名單?
???????????????????????????????????????????????????????????????????????????????????????????????????????? 科技部火炬中心
????????????????????????????????????????????????????????????????????????????????????????????????????????? 2023年2月17日
(此件主動公開)


? ? ?
來源:科技部火炬中心
本文地址: http://www.yunyoubo.com/4864.html/ 轉載請注明出處!
