工信部|關于組織推薦第五批工業產品綠色設計示范企業的通知
工業和信息化部辦公廳關于組織推薦第五批工業產品綠色設計示范企業的通知
工信廳節函〔2023〕23號
各省、自治區、直轄市及計劃單列市、新疆生產建設兵團工業和信息化主管部門,有關中央企業:
? ? ?為貫徹黨中央、國務院碳達峰碳中和決策部署,落實《“十四五”工業綠色發展規劃》,加快推動工業綠色低碳發展,持續培育工業產品綠色設計示范企業,遴選一批能夠發揮引領帶動作用的典型企業,提升綠色產品(服務)供給能力和市場影響力,現組織開展第五批工業產品綠色設計示范企業推薦工作。有關事項通知如下:
一、總體要求
堅持以習近平新時代中國特色社會主義思想為指導,立足新發展階段,以碳達峰碳中和目標為引領,聚焦生態環境影響大、產品(服務)涉及面廣、產業關聯度高的行業,遴選一批示范引領性強的“綠色設計+制造(服務)”型示范企業,引導企業持續提升綠色產品(服務)供給能力和市場影響力。“綠色設計+制造”方面,重點支持電子電器、紡織、機械裝備、汽車及配件、輕工、醫藥等行業企業,圍繞輕量化、低碳化、循環化、數字化等重點方向加大綠色設計推行力度。“綠色設計+服務”方面,重點支持服務性制造領域的龍頭骨干企業,圍繞綠色產品設計開發、綠色產品制造技術改進、產品生命周期管理、供應鏈管理、檢驗檢測與認證、節能減污降碳集成應用等開展高質量服務。
二、推薦要求
(一)基本要求
企業具有獨立法人資格,符合國家和地方的法律法規及標準規范要求,近三年無以下情況:發生較大及以上重大生產安全和質量安全事故、Ⅲ級(較大)及以上突發環境污染事件,在國務院及有關部委相關督查工作中發現存在嚴重問題,被列入工業節能監察整改名單且未完成整改等。
(二)綜合水平
企業擁有明確的綠色低碳發展戰略和措施,建立完善的質量、環境、能源、職業健康安全等管理體系,各項管理制度健全,具有較強行業影響力和市場競爭力,經營管理狀況較好。
(三)綠色設計專項水平
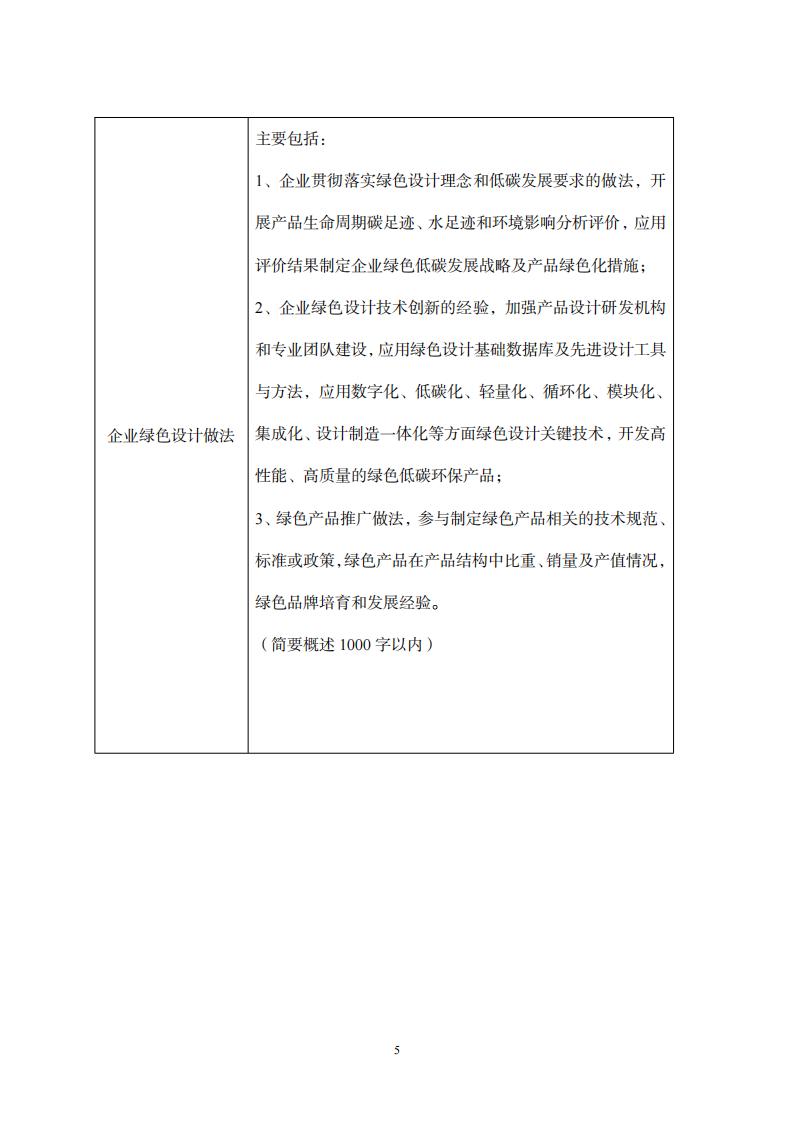
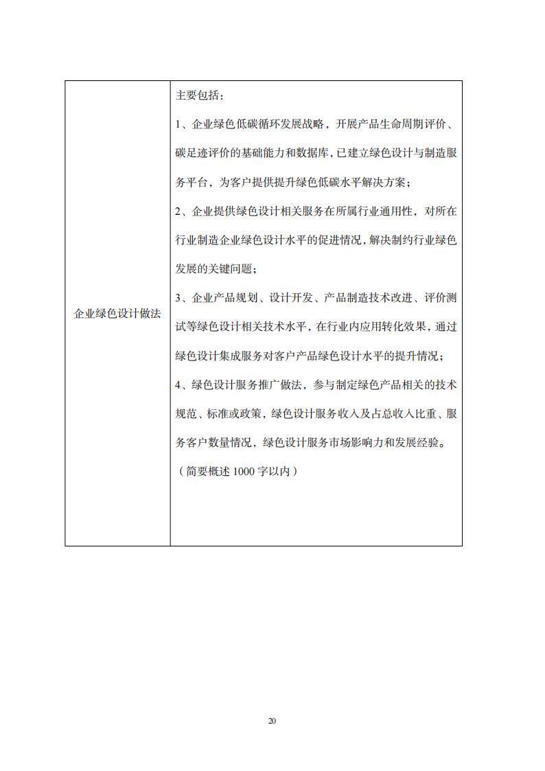
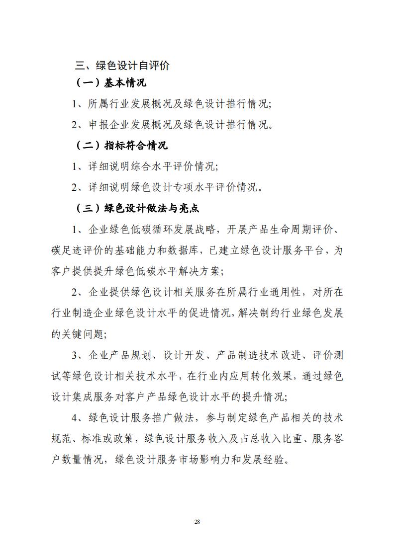
企業綠色設計實力強,具有夯實的綠色設計服務基礎,研發和應用推廣綠色設計與制造關鍵技術;產品符合綠色產品評價相關標準并積極推廣綠色產品,或者具有較強的綠色設計資源整合和服務能力并為行業客戶提供優質綠色服務;企業自身綠色發展水平較高,或者綠色服務實施效果和成效顯著。
三、動態管理要求
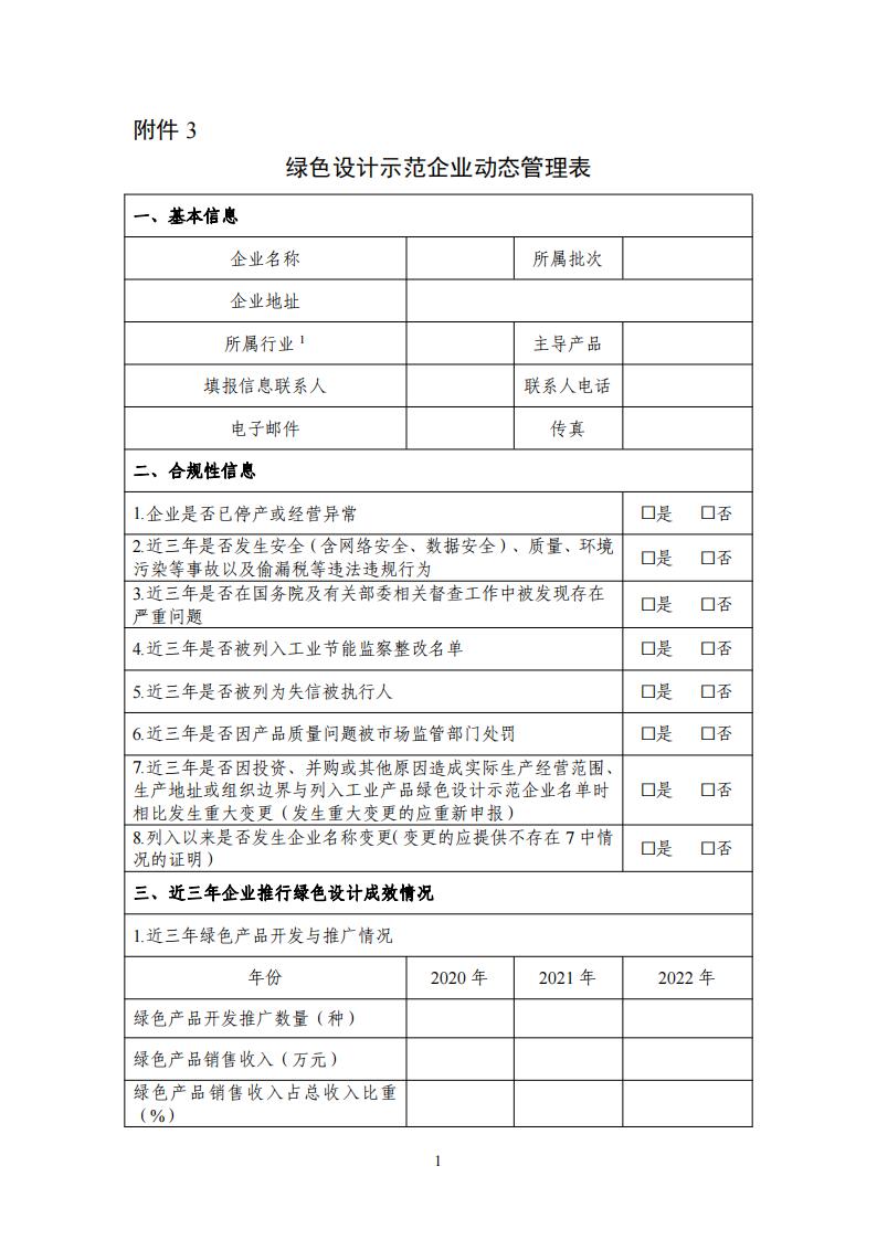
請各地工業和信息化主管部門、有關中央企業加強對示范企業的跟蹤指導和服務,跟蹤掌握工作進展,組織示范企業每年填報工業產品綠色設計示范企業動態管理表(附件3),做好動態管理審核并及時上報。工業和信息化部將加強對示范企業名單的監督管理,完善名單動態管理機制,對各單位上報的動態管理表進行評估,對不再符合示范企業要求的單位從名單中予以除名。
四、推薦程序
各省、自治區、直轄市及計劃單列市、新疆生產建設兵團工業和信息化主管部門、中央企業(以下統稱推薦單位)負責組織推薦。推薦單位要認真篩選行業代表性強的龍頭骨干企業或專業性強、特色鮮明、創新性高的中小企業,根據“綠色設計+制造”型企業和“綠色設計+服務”型企業分類,指導企業按照《工業產品綠色設計示范企業申報書》(附件2)有關要求開展自評價和打分,編制申報書,并切實加強對申報企業自評價結果和證明材料的把關。被推薦企業自評價得分原則上不低于80分。
請各推薦單位于2023年6月30日前將推薦文件、工業產品綠色設計示范企業(第五批)推薦匯總表(附件1)、第五批工業產品綠色設計示范企業申報書(附件2)、工業產品綠色設計示范企業動態管理表(附件3)等電子版材料通過工業節能與綠色發展管理平臺(https://green.miit.gov.cn)報送工業和信息化部(節能與綜合利用司)。
? ? ?附件1.工業產品綠色設計示范企業(第五批)推薦匯總表.pdf
工業和信息化部辦公廳
2023年4月3日
? ? ?(聯系電話:010-68205340)


































本文標簽:國家科技項目申報
來源:工業和信息化部
本文地址: http://www.yunyoubo.com/5224.html/ 轉載請注明出處!
