工信部|2022年度國家綠色數據中心名單(六部門公告2023年 第10號)
工業和信息化部 國家發展和改革委員會 商務部 國家機關事務管理局 中國銀行保險監督管理委員會 國家能源局公告
2023年第10號
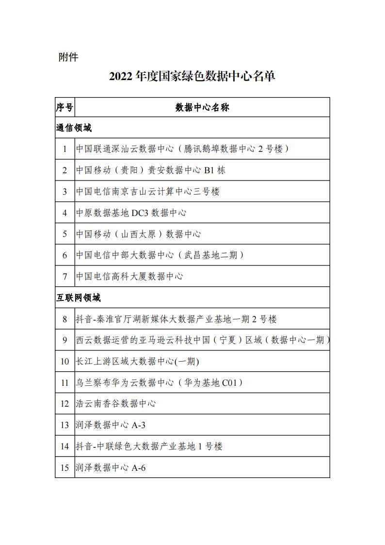
為貫徹落實《“十四五”工業綠色發展規劃》,加快數據中心能效提升和綠色低碳發展,引導數據中心走高效、低碳、集約、循環的高質量發展道路,助力實現碳達峰碳中和目標,工業和信息化部、國家發展和改革委員會、商務部、國家機關事務管理局、中國銀行保險監督管理委員會、國家能源局確定了43家2022年度國家綠色數據中心,現予公告。



來源:工業和信息化部
本文地址: http://www.yunyoubo.com/5425.html/ 轉載請注明出處!
