發改委等七部門組織開展“最佳節能技術和最佳節能實踐”(“雙十佳”)征集工作
國家發展改革委辦公廳等關于組織開展“最佳節能技術和最佳節能實踐”(“雙十佳”)征集工作的通知
發改辦環資〔2023〕367號
各省、自治區、直轄市及計劃單列市、新疆生產建設兵團發展改革委、工業和信息化主管部門、住房城鄉建設廳(委、局)、交通運輸廳(局、委)、機關事務管理局,民航各地區管理局,山西省能源局,各鐵路局集團公司:
??為全面貫徹黨的二十大精神,落實《中共中央、國務院關于完整準確全面貫徹新發展理念做好碳達峰碳中和工作的意見》《2030年前碳達峰行動方案》《“十四五”節能減排綜合工作方案》等有關要求,深化能效和應對氣候變化國際合作,加快節能降碳先進技術研發和推廣應用,積極穩妥推進碳達峰碳中和,現組織開展“最佳節能技術和最佳節能實踐”(以下簡稱“雙十佳”)征集工作。有關事項通知如下。
??一、有關背景和總體要求
??“雙十佳”機制是我國在國際能效中心(EE Hub)框架下牽頭開展的重要國際合作機制,旨在通過制定發布“雙十佳”清單,在全球范圍內遴選推廣先進節能技術和節能實踐,提升工業和信息化、城鄉建設、交通運輸、公共機構等重點領域能源利用效率和節能降碳管理水平。截至目前,我國已聯合相關國家征集發布了2批國際“雙十佳”清單,受到國際社會廣泛關注和積極響應。進一步發揮“雙十佳”機制作用,推廣先進節能技術和節能實踐,對支撐重點領域節能降碳、積極穩妥推進碳達峰碳中和具有重要意義,也是對外展示中國節能降碳實踐和成效、積極參與能效和應對氣候變化全球治理的重要路徑。各地區各有關部門和單位要高度重視,認真組織做好征集工作。
??二、征集范圍
??本次主要征集工業和信息化、城鄉建設、交通運輸、公共機構等4個領域的先進節能技術和節能實踐。在征集基礎上,擇優形成國內“雙十佳”清單(每個領域包括10項節能技術和10項節能實踐)。國內“雙十佳”清單中的節能技術和節能實踐將被推薦參與國際“雙十佳”清單評選。
??三、征集條件
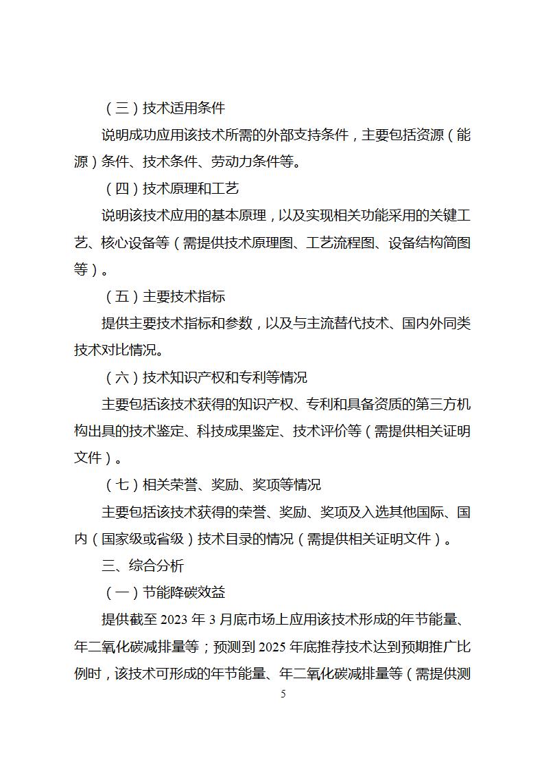
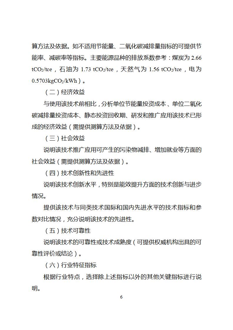
??(一)節能技術要求。相關技術應具有先進性、創新性、適用性和可靠性。技術水平國內領先,能夠反映節能技術研發應用最新進展,對相關領域綠色低碳發展具有引領和支撐作用。無科技成果、專利、知識產權權屬爭議。有成功實施案例,節能降碳效益、經濟效益和社會效益顯著,市場推廣潛力大。
??(二)節能實踐要求。相關實踐應具有創新性和示范性,可以實現顯著的節能降碳效益、經濟效益和社會效益,并穩定運行或實施1年以上,易于復制和推廣。對于涉及重點領域節能降碳改造的實踐,單位產品能耗水平不低于能耗限額標準先進值和所屬行業重點領域能效標桿水平,重點產品設備能效水平不低于能效標準1級和同類用能產品設備能效先進水平。
??(三)推薦單位要求。節能技術推薦單位應為技術所屬單位,節能實踐推薦單位應為通過應用先進節能技術和建立能源管理體系實現顯著節能效果的單位。推薦單位近三年來無環保、質量、安全等違法違規記錄,未被列入節能監察整改名單、企業經營異常名錄和嚴重違法失信名單。
??四、工作程序
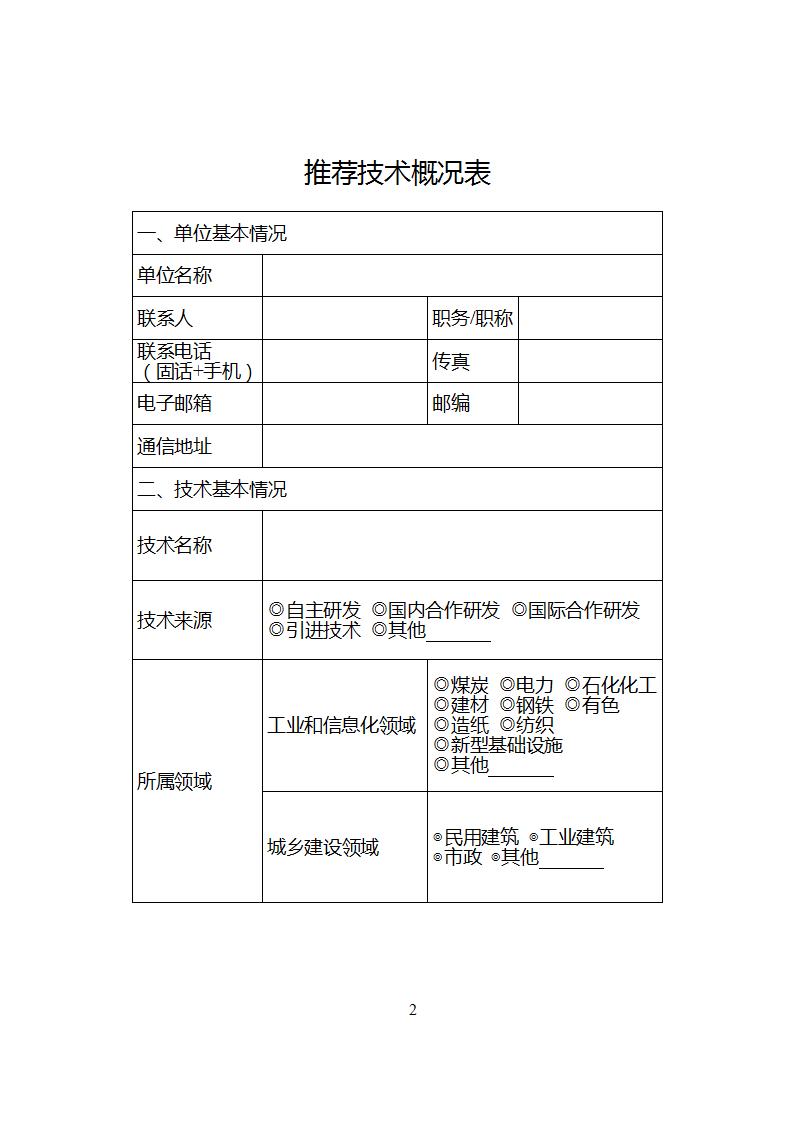
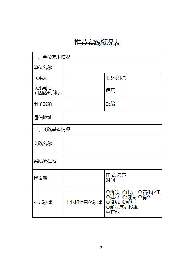
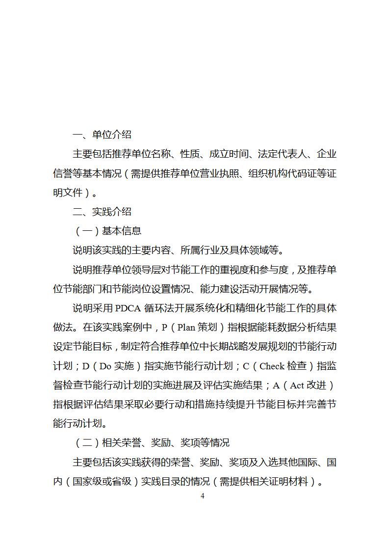
??(一)自愿推薦。按照自愿參與原則,符合要求的單位可向所在地省級節能主管部門、工業和信息化主管部門、住房城鄉建設主管部門、交通運輸主管部門、機關事務管理部門、民航管理部門和有關鐵路局集團公司提交“雙十佳”推薦材料。節能技術推薦單位填報《最佳節能技術推薦書》(附件1),節能實踐推薦單位填報《最佳節能實踐推薦書》(附件2)。鼓勵行業協會動員組織行業相關單位積極參與“雙十佳”推薦工作。
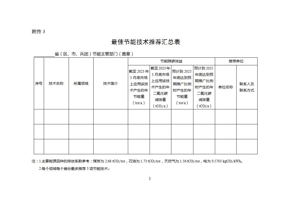
??(二)初審。省級節能主管部門會同本地區工業和信息化主管部門、住房城鄉建設主管部門、交通運輸主管部門、機關事務管理部門、民航管理部門和有關鐵路局集團公司對相關材料進行初審,匯總形成本地區推薦材料,于2023年7月21日前將推薦意見、《最佳節能技術和最佳節能實踐推薦匯總表》(附件3)、有關單位提交的推薦材料(附件1、2,紙質版用A4紙打印,加蓋印章,一式2份;電子版刻盤)報送國家發展改革委。請各省(區、市)、新疆生產建設兵團節能主管部門會同有關部門和單位認真做好審核把關,每個領域每個省份最多推薦3項節能技術和3項節能實踐。
??(三)復審和發布。國家發展改革委聯合工業和信息化部、住房城鄉建設部、交通運輸部、國管局、中國民航局、國鐵集團組織專家對各地區推薦材料進行復審,并按程序確定和發布國內“雙十佳”清單。
??(四)宣傳推廣國內“雙十佳”清單。各地區各有關部門和單位要結合實際加強國內“雙十佳”清單宣傳推廣,積極開展節能技術對接、節能案例和實踐交流等活動,支持節能技術推廣應用,助力重點領域節能降碳,為積極穩妥推進碳達峰碳中和提供支撐。
??(五)推薦參與國際“雙十佳”清單評選。對納入國內“雙十佳”清單的節能技術和節能實踐,國家發展改革委將通過國際能效中心(EE Hub)框架,推薦參與國際“雙十佳”清單評選,進一步展示節能降碳中國智慧和中國方案。
??五、聯系方式
??國家發展改革委(資源節約和環境保護司):
??聯系人:李曉靈 (010)68505531
??工業和信息化部(節能與綜合利用司):
??聯系人:陽紫微 (010)68205354
??住房城鄉建設部(標準定額司):
??聯系人:孟 光 (010)58934548
??交通運輸部(綜合規劃司):
??聯系人:龐知非 (010)65293160
??國管局(公共機構節能管理司):
??聯系人:孔亞東 (010)63098658
??中國民航局(發展計劃司):
??聯系人:張 達 (010)64092322
??國鐵集團(發展改革部):
??聯系人:孟凡強 (010)51842977
??中國質量認證中心(技術支撐單位):
??聯系人:姜穎金 (010)83886699
??胡 楠 (010)83886356
??附件:1.最佳節能技術推薦書
?????2.最佳節能實踐推薦書
?????3.最佳節能技術和最佳節能實踐推薦匯總表
國家發展改革委辦公廳
工業和信息化部辦公廳
住房和城鄉建設部辦公廳
交通運輸部辦公廳
國家機關事務管理局辦公室
中國民用航空局綜合司
中國國家鐵路集團有限公司辦公廳
2023年5月16日




















? ? ?來源:國家發展改革委
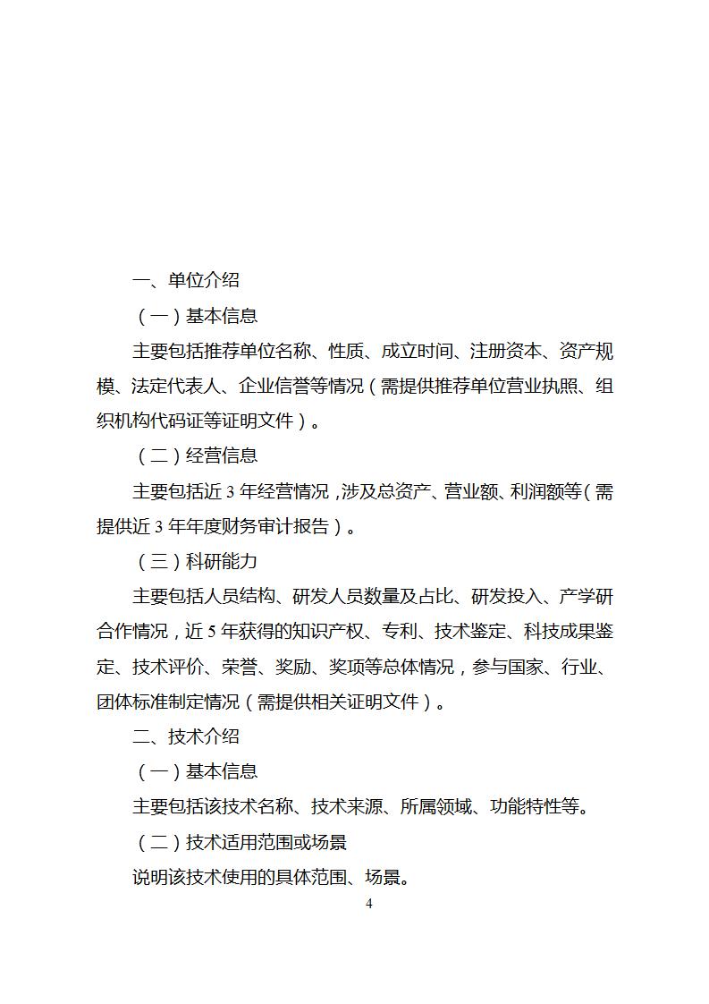
單位介紹:
我單位主要從事國家科技計劃項目申報咨詢指導(工信部、發改委、科技部、農業農村部、環保部等)、組織科技成果評價、區域科技發展戰略規劃、項目戰略研討、專家考察調研、特色小鎮產業規劃申報、田園綜合體規劃申報、研發平臺搭建、開展科技政策培訓、企業內訓等相關業務,以促進科學技術成果的商品化和產業化。充分利用自身在高新技術領域的背景、渠道、資源及專業能力,為地方政府和科技企業提供專業化服務。
如有相關需求可聯系: 王老師 手機:13426056628(同微信) 、電 話:010-53360176
來源:國家發展改革委
本文地址: http://www.yunyoubo.com/5524.html/ 轉載請注明出處!
