自然科學基金委|關于征集2024年度醫學科學部重點項目、重大項目擬立項領域建議的通告
關于征集2024年度醫學科學部重點項目、重大項目擬立項領域建議的通告
? ? ?為了進一步做好重點項目、重大項目的立項和資助工作,持續強化面向國家重大需求和世界科學前沿的科學問題凝練機制,堅持自上而下和自下而上相結合,不斷完善重大類型項目的立項機制,醫學科學部面向科技界征集醫學科學領域重點項目、重大項目立項領域建議。
一、重點項目、重大項目定位
重點項目支持科學技術人員針對已有較好基礎的研究方向或者學科生長點開展深入、系統的創新性研究,促進學科發展,推動若干重要領域或者科學前沿取得突破。
重大項目面向科學前沿和國家經濟、社會、科技發展及國家安全的重大需求中的重大科學問題,超前部署,開展多學科交叉研究和綜合性研究,充分發揮支撐與引領作用,提升我國基礎研究源頭創新能力。
二、立項領域建議要求(詳見附件1)
請填寫附件中的“重點項目、重大項目立項領域建議書”,并于6月20日前通過電子郵件發至醫學科學部聯系人。
三、聯系人信息
醫學科學部綜合與戰略規劃處? 劉春燕
電子郵箱:yxzhc-2@nsfc.gov.cn
聯系電話:010-62328991
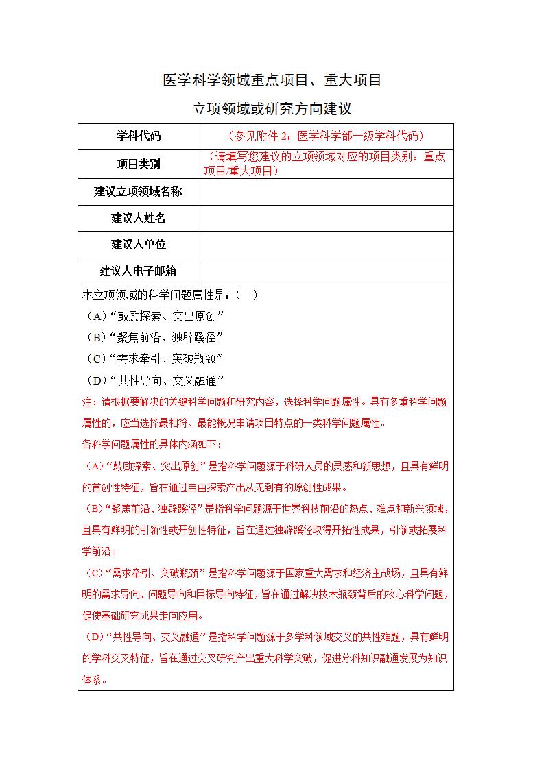
附件:1.醫學科學領域重點項目、重大項目立項領域建議書
2.醫學科學部一級學科代碼簡表
國家自然科學基金委員會
醫學科學部
2023年6月5日



? ? ?來源:國家自然科學基金委員會
單位介紹:
我單位主要從事國家科技計劃項目申報咨詢指導(工信部、發改委、科技部、農業農村部、環保部等)、組織科技成果評價、區域科技發展戰略規劃、項目戰略研討、專家考察調研、特色小鎮產業規劃申報、田園綜合體規劃申報、研發平臺搭建、開展科技政策培訓、企業內訓等相關業務,以促進科學技術成果的商品化和產業化。充分利用自身在高新技術領域的背景、渠道、資源及專業能力,為地方政府和科技企業提供專業化服務。
如有相關需求可聯系: 王老師 手機:13426056628(同微信) 、電 話:010-53360176
來源:國家自然科學基金委員會
本文地址: http://www.yunyoubo.com/5569.html/ 轉載請注明出處!
