工信部|2023年環保裝備制造業規范條件企業名單公示
2023年環保裝備制造業規范條件企業名單公示
? ? ?為引導環保裝備制造業高質量發展,促進行業技術創新,提升綠色發展水平,根據《環保裝備制造行業(大氣治理)規范條件》《環保裝備制造行業(污水治理)規范條件》《環保裝備制造行業(環境監測儀器)規范條件》《環保裝備制造業(固廢處理裝備)規范條件》有關要求,現將擬公告的2023年環保裝備制造業規范條件企業名單予以公示。如有異議,請在公示期內與我們聯系,并提交相關證明材料。
公示時間:2023年7月31日至2023年8月4日
聯系單位:工業和信息化部節能與綜合利用司
聯系電話:010-68205364
電子郵件:jsc@miit.gov.cn
附件:
1.符合《環保裝備制造行業(大氣治理)規范條件》企業名單(第七批).pdf??
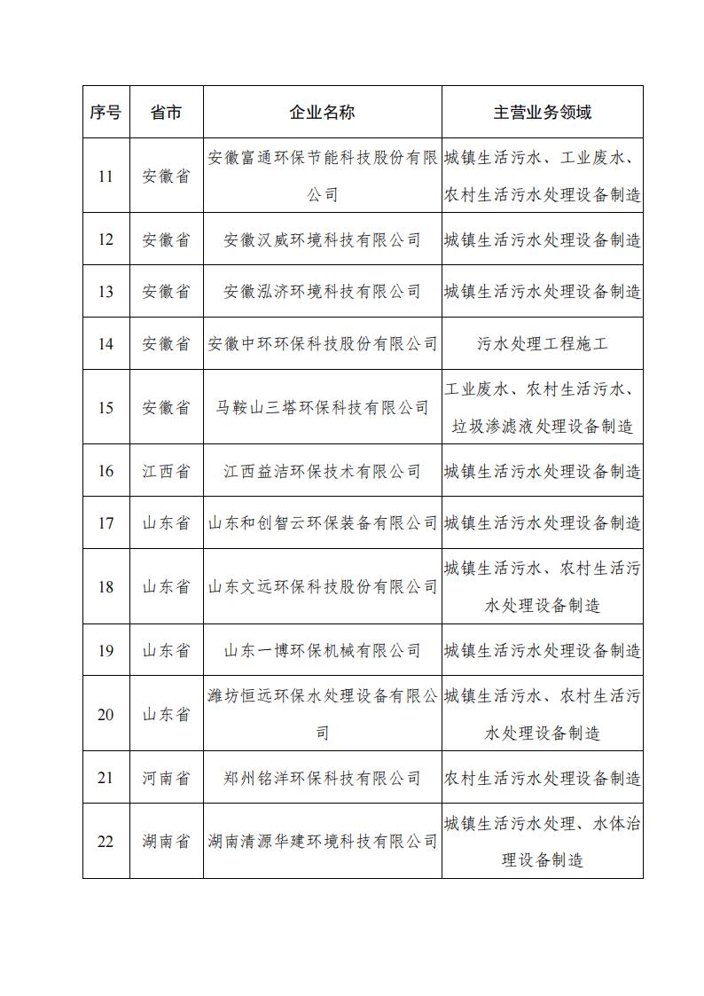
2.符合《環保裝備制造行業(污水治理)規范條件》企業名單(第五批).pdf
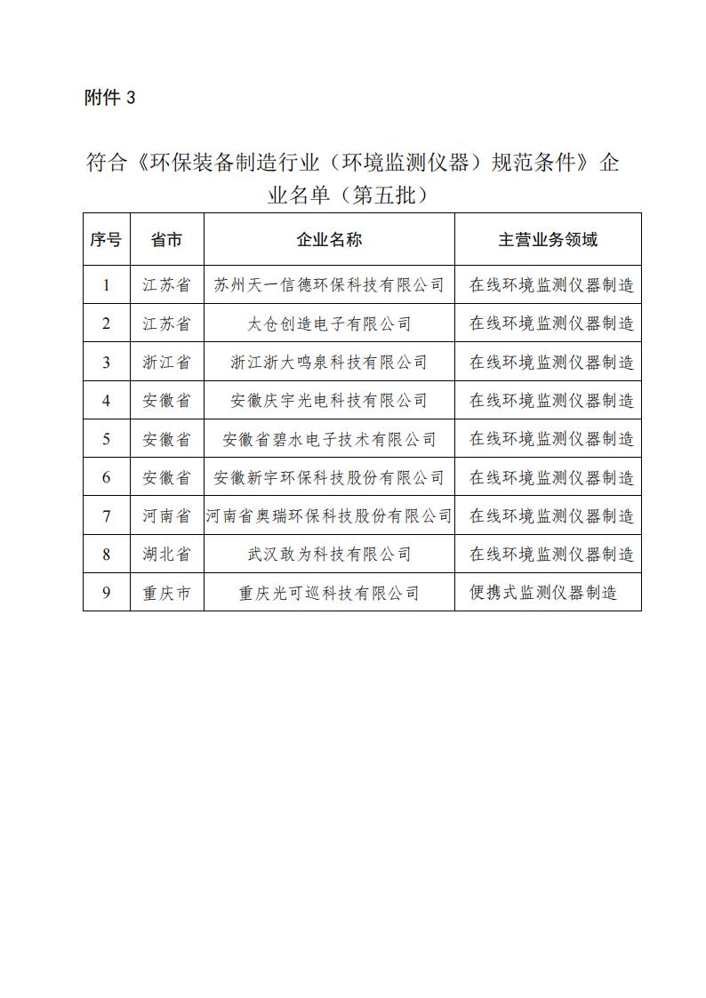
3.符合《環保裝備制造行業(環境監測儀器)規范條 件》企業名單(第五批).pdf
4.符合《環保裝備制造業(固廢處理裝備)規范條件》企業名單(第四批).pdf







? ? ?來源:工業和信息化部
單位介紹:
我單位主要從事國家科技計劃項目申報咨詢指導(工信部、發改委、科技部、農業農村部等)、組織科技成果評價、區域科技發展戰略規劃、項目戰略研討、專家考察調研、特色小鎮產業規劃申報、田園綜合體規劃申報、研發平臺搭建、開展科技政策培訓、企業內訓等相關業務,以促進科學技術成果的商品化和產業化。充分利用自身在高新技術領域的背景、渠道、資源及專業能力,為地方政府和科技企業提供專業化服務。
擅長項目包括:中央預算內投資補助資金、工信部高質量發展專項、“專精特新”小巨人以及各省市高精尖產業發展專項、技術改造、產業轉型升級、戰略新興產業等重大投資補助項目。
如有相關需求可聯系: 王老師 手機:13426056628(同微信) 、電 話:010-53360176
來源:工業和信息化部
本文地址: http://www.yunyoubo.com/5739.html/ 轉載請注明出處!
