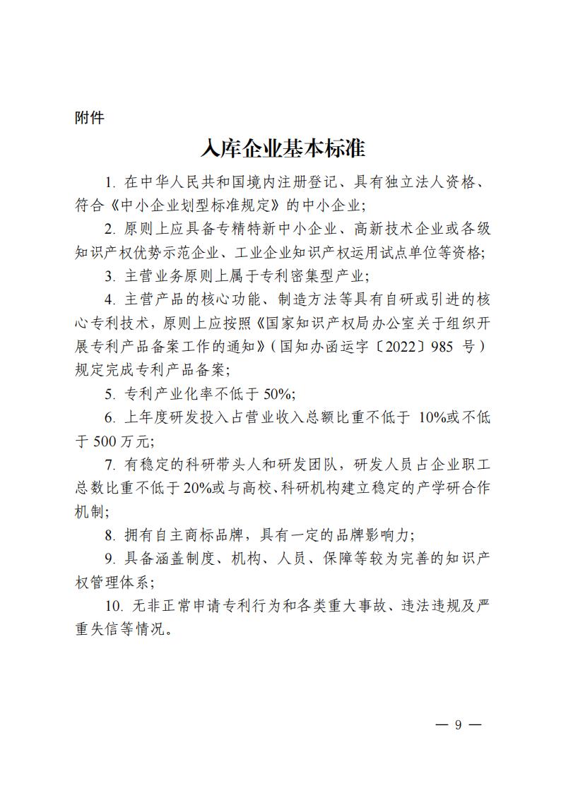
國家知識產權局等五部門聯合印發《專利產業化促進中小企業成長計劃實施方案》
國家知識產權局 工業和信息化部 中國人民銀行 國家金融監督管理總局 中國證券監督管理委員會關于印發《專利產業化促進中小企業成長計劃實施方案》的通知
國知發運字〔2024〕6號
各省、自治區、直轄市和新疆生產建設兵團知識產權管理部門,工業和信息化主管部門,中國人民銀行各分行,金融監管總局各監管局,中國證監會各監管局,各銀行業金融機構:
為貫徹落實中共中央、國務院印發的《知識產權強國建設綱要(2021—2035年)》和國務院印發的《“十四五”國家知識產權保護和運用規劃》部署,推進落實國務院辦公廳印發的《專利轉化運用專項行動方案(2023—2025年)》有關專項任務,決定實施專利產業化促進中小企業成長計劃,現將《專利產業化促進中小企業成長計劃實施方案》印發給你們,請結合實際,認真遵照執行。請各地方知識產權管理部門會同相關部門,組織相關企業登錄中小企業專利產業化系統(網址:smes.patentnavi.org.cn)進行申報,并于2024年6月15日前在系統內完成企業推薦工作。
特此通知。
國家知識產權局 工業和信息化部
中國人民銀行 國家金融監督管理總局
中國證券監督管理委員會
2024年2月27日









? ? ?來源:國家知識產權局
單位介紹:
? ? ? ? ?我單位主要從事國家級科技成果評價、國家科技計劃項目申報咨詢(工信部、發改委、科技部等)、項目戰略研討、專家考察調研、研發平臺搭建、開展科技政策培訓、企業內訓等相關業務。利用強大的專家資源,為廣大科研工作者及科技型企事業單位提供專業化服務。
? ? ?近期相關科技培訓:
? ? ?3月20-22日成都|2024 年科技項目申報與經費使用管理、結題審計、綜合績效評價改革專題培訓班
? ? 3月20—23日上海、4月10—13日北京、4月17—20日成都、5月15—18日蘇州 |2024年國家科技計劃項目申報和科研平臺建設運行、科研經費全過程管理與信息化建設高級研修班
3月27-30日重慶、4月23-26日杭州|高價值專利布局、專利檢索分析及科技成果轉化運用能力提升培訓班
3月27-30日揚州 |科技成果轉移、轉化操作實務及商業秘密風險防范培訓班
? ? ?如有相關需求可聯系: 王主任 ,電話:13426056628(同微信)
? ? ?(微信掃描下方二維碼關注微信公眾號,及時了解最新科技政策消息及近期科技培訓計劃動態。)

本文標簽:專利
本文地址: http://www.yunyoubo.com/6847.html/ 轉載請注明出處!
