科技部 財政部關于開展2023年度科技成果轉化年度報告工作的通知
科技部辦公廳 財政部辦公廳關于開展2023年度科技成果轉化年度報告工作的通知
國科辦成〔2024〕41號
各省、自治區、直轄市、計劃單列市科技廳(委、局)、財政廳(局),新疆生產建設兵團科技局、財政局,國務院有關部門、直屬機構辦公廳(室),各有關單位:
為貫徹落實黨的二十大精神,實施創新驅動發展戰略,根據《中華人民共和國促進科技成果轉化法》《國務院關于印發實施〈中華人民共和國促進科技成果轉化法〉若干規定的通知》(國發〔2016〕16號)的要求,落實研究開發機構、高等院校科技成果轉化自主權,現將2023年度科技成果轉化年度報告(以下簡稱年度報告)工作有關事項通知如下。
一、報告程序
國務院有關部門和直屬單位、各地方科技管理部門登錄系統(網址:https://cgzhndbg.istic.ac.cn)進行年度報告填報工作。
1. 國務院有關部門和直屬單位、地方科技管理部門使用本單位賬號登錄系統,并更新年度報告工作主要聯系人基本信息。
2. 國務院有關部門和直屬單位負責新增或變更有科技成果轉化活動的所屬全部研究開發機構和高等院校單位名單,并組織所屬有關單位填報。各地方科技管理部門負責新增或變更有科技成果轉化活動的本地方全部研究開發機構和高等院校單位名單,并組織本地方有關單位填報。
新增或變更名單請于2024年4月16日前通過主管部門賬號“機構管理”模塊進行系統操作。各研究開發機構、高等院校填報本單位年度報告的時間為2024年4月16日至2024年5月20日,具體要求見附件。
3. 國務院有關部門和直屬單位、各地方科技管理部門要嚴格審核所組織單位年度報告的有關材料,對研究開發機構、高等院校全年科技成果轉化情況進行信息匯總與監督檢查,并按照填報系統設定模板梳理形成本部門本地方科技成果轉化年度總結報告,于2024年5月30日前在系統內完成提交。
二、工作要求
1. 各研究開發機構、高等院校要對年度報告的真實性負責,科技部、財政部將根據工作需要對年度報告進行抽查。
2. 國務院有關部門和直屬單位、各地方科技管理部門要履行監督審查責任,加強信息監管與保密工作,督促所屬單位完成年度報告。所屬單位涉密成果及應用情況不作為報送內容。
3. 國務院有關部門和直屬單位、各地方科技和財政部門要建立健全有利于促進科技成果轉化的績效考核評價體系,將科技成果轉化情況作為對相關單位及人員評價的重要內容和依據。
4. 研究開發機構、高等院校年度報告工作應與事業單位法人年度報告、國有資產年度報告等工作緊密結合,優化填報申請與審核流程,為數據填報提供便利服務。
5. 科技部、財政部有關司局統籌負責年度報告填報工作,科技部科技評估中心負責年度報告填報的具體業務工作,中國科學技術信息研究所負責填報系統建設維護并提供技術支持。
聯系方式:
科技部有關司局電話:010-58881576
業務咨詢電話:科技部科技評估中心,010-62167431
技術咨詢電話:中國科學技術信息研究所,010-58882346
附件:1.研究開發機構、高等院校填報科技成果轉化年度報告的要求
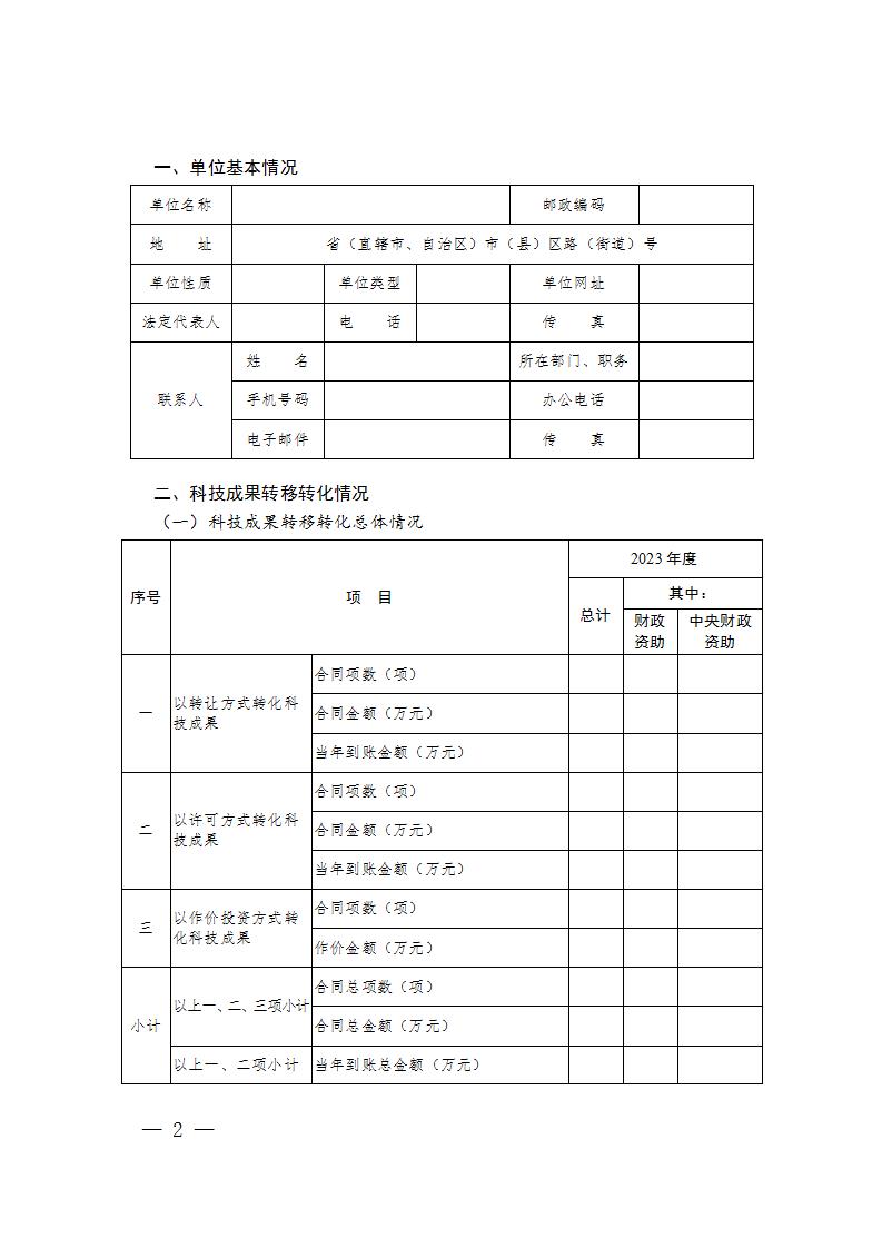
2.研究開發機構和高等院校科技成果轉化年度報告(模板由填報系統自動生成)
(此件主動公開)



? 








? ? ?來源:科技部
單位介紹:
我單位主要從事國家級科技成果評價、國家科技計劃項目申報咨詢、項目戰略研討、專家考察調研、研發平臺搭建、開展科技政策培訓、企業內訓等相關業務。利用強大的專家資源,為廣大科研工作者及科技型企事業單位提供專業化服務。
近期相關科技培訓:
4月10—13日北京、4月17—20日成都、5月15—18日蘇州 |2024年國家科技計劃項目申報和科研平臺建設運行、科研經費全過程管理與信息化建設高級研修班
4月24-27日武漢、5月22-25日深圳|2024年科技項目申報與科研平臺建設運行、經費使用管理、綜合績效評價專題培訓班
5月22-25日西安、6月12-15日青島|面向新質生產力的國家科技計劃項目申報和科研平臺建設運行、科研經費全過程管理與信息化建設高級研修班
4月23-26日杭州|高價值專利布局、專利檢索分析及科技成果轉化運用能力提升培訓班
4月23-26日蘇州 |專利檢索、專利信息分析與科技成果轉移轉化操作實務培訓班
如有相關需求可聯系: 王主任 ,電話:13426056628(同微信)

本文地址: http://www.yunyoubo.com/7090.html/ 轉載請注明出處!
