科技部|“政府間國際科技創新合作”等2個重點專項2024年度第二批項目申報指南發布
科技部關于發布國家重點研發計劃“政府間國際科技創新合作”等重點專項2024年度第二批項目申報指南的通知
國科發外〔2024〕37號
各省、自治區、直轄市及計劃單列市科技廳(委、局),新疆生產建設兵團科技局,國務院各有關部門,各有關單位:
? ? ?根據國務院《關于深化中央財政科技計劃(專項、基金等)管理改革的方案》(國發〔2014〕64號)的總體部署,按照國家重點研發計劃組織管理的相關要求,現將“政府間國際科技創新合作”重點專項2024年度第二批項目申報指南、“戰略性科技創新合作”重點專項2024年度第二批港澳臺項目申報指南予以發布。請根據指南要求組織項目申報工作。現將有關事項通知如下。
一、項目組織申報工作流程
1. 申報單位根據指南支持方向的研究內容以項目形式組織申報。項目應整體申報,須覆蓋相應指南方向的全部考核指標。項目申報單位推薦1名科研人員作為項目負責人。
2. 聚焦指南任務,整合優勢創新團隊,集中力量,聯合攻關。鼓勵有能力的女性科研人員作為項目(課題)負責人領銜擔綱承擔任務,并積極吸納女性科研人員參與項目攻關。
3. 國家重點研發計劃項目申報評審具體工作流程如下。
——項目牽頭申報單位根據指南相關申報要求,通過國家科技管理信息系統(http://service.most.gov.cn)填寫并一次性提交項目正式申報書。
——項目牽頭申報單位應與所有參與單位簽署聯合申報協議,并明確協議簽署時間;項目牽頭申報單位、課題申報單位、項目負責人及課題負責人須簽署誠信承諾書,項目牽頭申報單位及所有參與單位要落實《關于進一步加強科研誠信建設的若干意見》《關于進一步弘揚科學家精神加強作風和學風建設的意見》要求,加強對申報材料審核把關,杜絕夸大不實,嚴禁弄虛作假。
——推薦單位加強對所推薦的項目申報材料審核把關,按時將推薦項目通過國家科技管理信息系統統一報送。
——中國科學技術交流中心在受理項目申報后,組織形式審查,并開展首輪評審工作。首輪評審不需要項目負責人進行答辯。根據專家評審結果,結合磋商協調情況,遴選出3~4倍于擬立項數量的申報項目,進入下一輪答辯評審。對于未進入答辯評審的申報項目,及時將評審結果反饋項目申報單位和負責人。
——中國科學技術交流中心組織進入答辯評審的項目進行答辯評審。申報項目的負責人通過網絡視頻進行報告答辯。根據專家評議結果,結合磋商協調情況,擇優立項。
二、組織申報的推薦單位
1. 國務院有關部門科技主管司局;
2. 各省、自治區、直轄市、計劃單列市及新疆生產建設兵團科技主管部門;
3. 原工業部門轉制成立的行業協會;
4. 納入科技部試點范圍并且評估結果為A類的產業技術創新戰略聯盟,以及納入科技部、財政部開展的科技服務業創新發展行業試點聯盟。
各推薦單位應在本單位職能和業務范圍內推薦,并對所推薦項目的真實性等負責。國務院有關部門推薦與其有業務指導關系的單位,行業協會和產業技術創新戰略聯盟、科技服務業創新發展行業試點聯盟推薦其會員單位,省級科技主管部門推薦其行政區劃內的單位。推薦單位名單已在國家科技管理信息系統上公開發布。
三、申報資格要求
1. 項目牽頭申報單位和參與單位應為中國大陸境內注冊的科研院所、高等學校和企業等,具有獨立法人資格,注冊時間為2023年6月30日前,有較強的科技研發能力和條件,具有良好國際合作基礎,運行管理規范。國家機關不得牽頭或參與申報。
項目牽頭申報單位、項目參與單位以及項目團隊成員誠信狀況良好,無在懲戒執行期內的科研嚴重失信行為記錄和相關社會領域信用“黑名單”記錄。
申報單位同一個項目只能通過單個推薦單位申報,不得多頭申報和重復申報。
2. 項目(課題)負責人須具有高級職稱或博士學位,1964年1月1日以后出生,每年用于項目的工作時間不少于6個月。
3. 項目(課題)負責人原則上應為該項目(課題)主體研究思路的提出者和實際主持研究的科技人員。中央和地方各級國家機關的公務人員(包括行使科技計劃管理職能的其他人員)不得申報項目(課題)。
4. 項目(課題)負責人限申報1個項目(課題);國家重點研發計劃、科技創新2030—重大項目的在研項目負責人不得牽頭或參與申報項目(課題),課題負責人可參與申報項目(課題)。
項目(課題)負責人、項目骨干的申報項目(課題)和國家重點研發計劃、科技創新2030—重大項目在研項目(課題)總數不得超過2個;國家重點研發計劃、科技創新2030—重大項目的在研項目(課題)負責人和項目骨干不得因申報新項目而退出在研項目。退出項目研發團隊后,在原項目執行期內原則上不得牽頭或參與申報新的國家重點研發計劃項目。
對于中央財政專項資金預算不超過400萬元的“政府間國際科技創新合作”重點專項項目,與國家重點研發計劃其他重點專項項目(課題)互不限項,但其他重點專項項目的在研項目負責人不得參與申報此類不限項項目;對于中央財政專項資金預算不超過400萬元的“戰略性科技創新合作”重點專項港澳臺項目,與國家重點研發計劃其他重點專項項目(課題)以及“戰略性科技創新合作”重點專項非港澳臺項目(課題)互不限項,但其他重點專項項目以及“戰略性科技創新合作”重點專項非港澳臺項目的在研項目負責人不得參與申報此類不限項項目。項目(課題)負責人的申報和在研上述兩類不限項項目的總數限為1項。項目骨干的申報和在研上述兩類不限項項目的總數限為1項。
同時,科研人員作為項目(課題)負責人只能主持1項“政府間國際科技創新合作”重點專項項目(含上述不限項項目)。項目(課題)負責人、項目骨干的申報和在研“政府間國際科技創新合作”重點專項項目總數不超過2個(含上述不限項項目)。項目(課題)負責人只能主持1項“戰略性科技創新合作”重點專項港澳臺項目(含上述不限項項目)。項目(課題)負責人、項目骨干的申報和在研“戰略性科技創新合作”重點專項項目總數不超過2個(含上述不限項項目)。
計劃任務書執行期(包括延期后的執行期)到2024年12月31日之前的在研項目(含任務或課題)不在限項范圍內。
5. 參與重點專項實施方案或本年度項目指南編制的專家,原則上不能申報該重點專項項目(課題)。
6. 受聘于內地單位的外籍科學家及港、澳、臺地區科學家可作為項目(課題)負責人,全職受聘人員須由內地聘用單位提供全職聘用的有效材料,非全職受聘人員須由雙方單位同時提供聘用的有效材料,并作為項目申報材料一并報送。
7. 申報項目受理后,原則上不能更改申報單位和負責人。
8. “政府間國際科技創新合作”重點專項項目牽頭申報單位必須與國外合作單位就本次項目申報簽訂合作協議。
項目合作內容和方式應符合我國及各合作機構所在國家(地區、國際組織)有關法律法規和科研倫理相關規定。凡開展須事先審查報批的合作活動,例如涉及人類遺傳資源或種質資源等,申報單位必須事先依法依規履行國內有關審查報批手續。所有必需的手續完備后,項目才可正式立項。
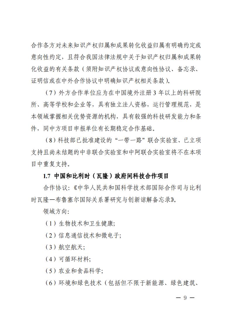
合作各方對未來知識產權歸屬和成果轉化收益歸屬有明確約定或意向性約定,且符合我國法律法規中關于知識產權歸屬和成果轉化收益的有關條款(須附知識產權協議或意向性協議、備忘錄、證明信或在中外合作協議中明確知識產權相關條款)。
9. 中方單位務必與外方合作機構和人員明確以下幾項要求:外方項目牽頭人不得就同一研究方向和技術路線與國內不同單位合作多頭參與申報,其作為外方項目牽頭人申報項目和參與在研項目總數不得超過2個。已作為受聘于內地的外籍科學家參與國家重點研發計劃、科技創新2030—重大項目在研項目(課題)的,不得再作為外方人員參與申報。
10. 項目的具體申報要求,詳見項目申報指南。
各申報單位在正式提交項目申報書前可利用國家科技管理信息系統查詢相關科研人員承擔國家重點研發計劃、科技創新2030—重大項目在研項目(含任務或課題)情況,避免重復申報。
四、具體申報方式
1. 網上填報。請各申報單位按要求通過國家科技管理信息系統進行網上填報。中國科學技術交流中心將以網上填報的申報書作為后續形式審查、項目評審的依據。申報材料中所需的附件材料,全部以電子掃描件上傳。
項目申報單位網上填報申報書(港澳臺項目除外)的受理時間為:2024年4月17日8:00至2024年6月5日16:00。
港澳臺項目申報單位網上填報申報書的受理時間為:2024年5月13日8:00至2024年6月28日16:00。
2. 組織推薦。請各推薦單位于2024年6月12日16:00前通過國家科技管理信息系統逐項確認推薦項目(港澳臺項目除外),并將推薦函加蓋推薦單位公章以電子掃描件形式上傳。港澳臺項目請于2024年7月5日前按上述要求進行確認推薦。
3. 技術咨詢電話及郵箱:
010-58882999(中繼線),program@istic.ac.cn。
4. 各重點專項業務咨詢電話及郵箱:
“政府間國際科技創新合作”重點專項:
010-68598010,zfj@cstec.org.cn。
“戰略性科技創新合作”重點專項:
010-68598075,sisticp@cstec.org.cn。
附件:
科 技 部
2024年4月7日





















? ?來源:科技部
單位介紹:
我單位主要從事國家級科技成果評價、國家科技計劃項目申報咨詢、項目戰略研討、專家考察調研、研發平臺搭建、開展科技政策培訓、企業內訓等相關業務。利用強大的專家資源,為廣大科研工作者及科技型企事業單位提供專業化服務。
近期相關科技培訓:
4月10—13日北京、4月17—20日成都、5月15—18日蘇州 |2024年國家科技計劃項目申報和科研平臺建設運行、科研經費全過程管理與信息化建設高級研修班
4月24-27日武漢、5月22-25日深圳|2024年科技項目申報與科研平臺建設運行、經費使用管理、綜合績效評價專題培訓班
5月22-25日西安、6月12-15日青島|面向新質生產力的國家科技計劃項目申報和科研平臺建設運行、科研經費全過程管理與信息化建設高級研修班
4月23-26日杭州|高價值專利布局、專利檢索分析及科技成果轉化運用能力提升培訓班
4月23-26日蘇州 |專利檢索、專利信息分析與科技成果轉移轉化操作實務培訓班
如有相關需求可聯系: 王主任 ,電話:13426056628(同微信)

本文地址: http://www.yunyoubo.com/7104.html/ 轉載請注明出處!
