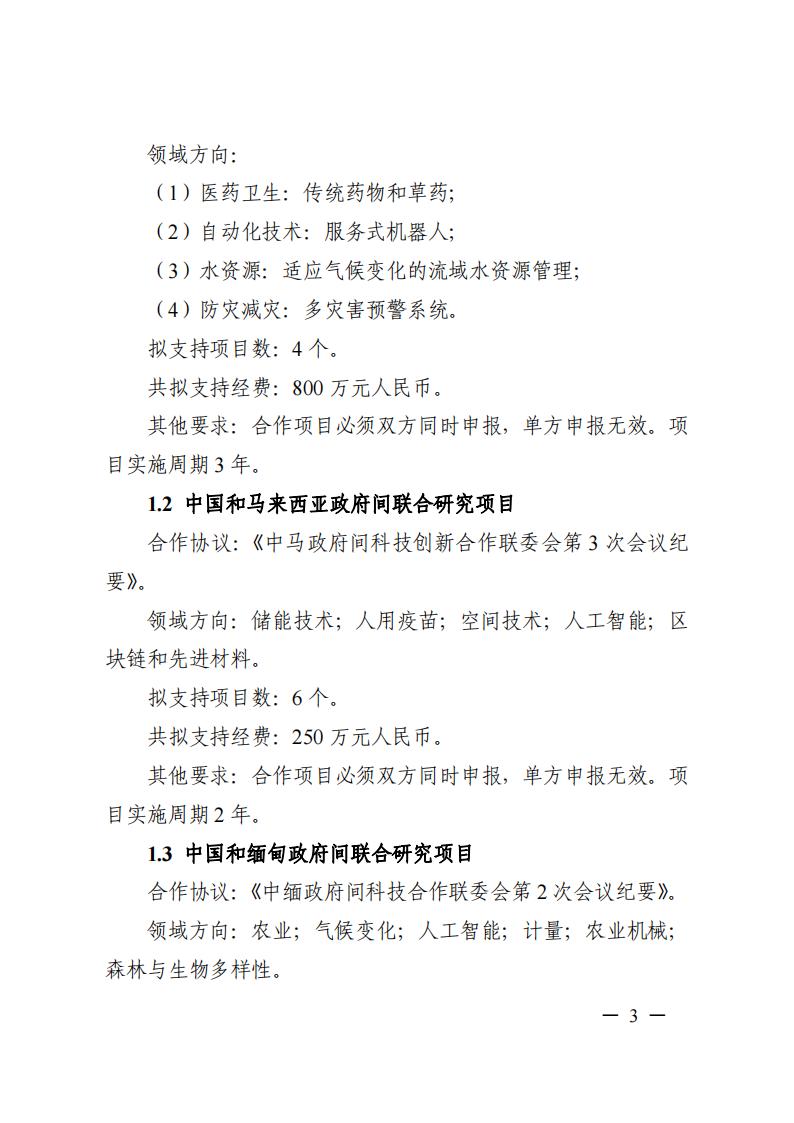
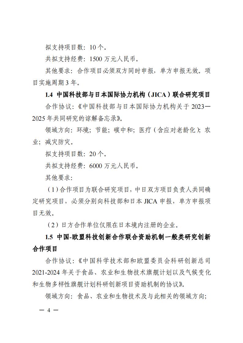
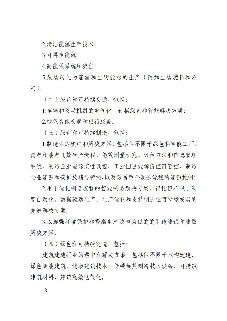
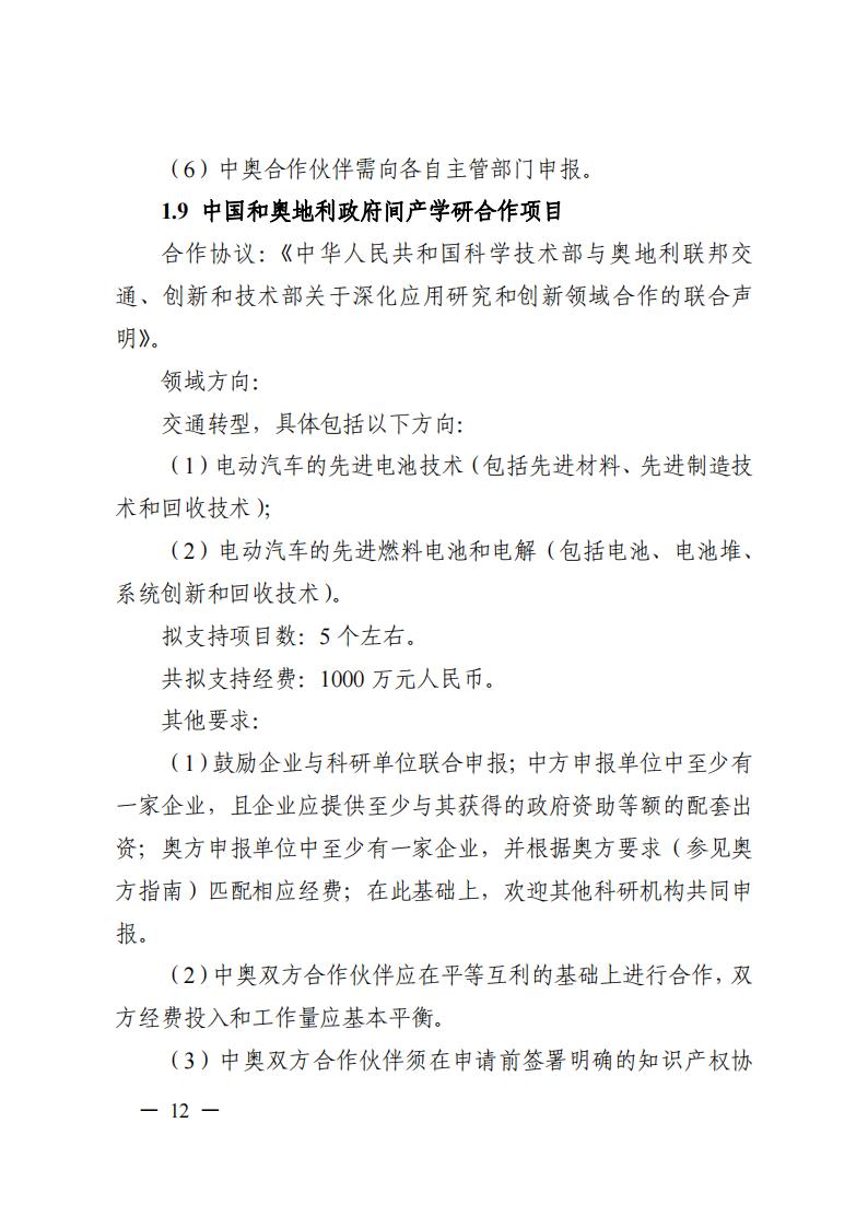
科技部|國家重點研發計劃“政府間國際科技創新合作”等2個重點專項2025年度有關批次項目申報指南征求意見
關于對國家重點研發計劃“政府間國際科技創新合作”等2個重點專項2025年度有關批次項目申報指南征求意見的通知
? ? ?現將國家重點研發計劃“政府間國際科技創新合作”重點專項和“戰略性科技創新合作”重點專項2025年度有關批次項目申報指南(見附件)向社會征求意見。征求意見時間為2024年9月27日至2024年10月9日,請于10月9日24點之前發送至電子郵箱:liuh@most.cn。
? ? ?本次征求意見重點針對指南提出的領域方向的合理性、科學性、先進性等方面聽取各方意見。科技部將會同有關部門、專業機構和專家,認真研究收到的意見,修改完善項目申報指南。征集到的意見將不再反饋和回復。
上述2批次指南的申報通知預計將于2024年10-11月間在國家科技管理信息系統公共服務平臺上正式發布。
附件:
科技部國際合作司
2024年9月27日





















? 
?來源:科技部
單位介紹:
? ? 我單位主要從事全國科技成果評價、國家科技計劃項目申報咨詢、項目戰略研討、專家考察調研、科技政策培訓、企業內訓等相關業務。在科技咨詢領域具有很強的政府背景、行業渠道、人脈資源及專業能力,為廣大科研工作者及科技型企事業單位提供專業化服務。
近期相關科技培訓:
10月23-26日深圳、11月13-16日成都|國家科技計劃項目申報和科研平臺建設運行、科研資金全過程管理使用高級研修班
11月6-9日西安、11月20-23日蘇州|科技項目申報與科研平臺建設運行、經費使用管理、綜合績效評價專題培訓班
10月22-25日長沙、11月20-23日廈門|科技創新方法賦能高價值專利布局、科技成果轉化與科技獎勵高級研修班
10月23-26日成都|科技成果轉移、轉化與科技獎勵申報操作實務研修班
如有相關需求及培訓報名請及時聯系: 王主任, 電 話:13426056628(同微信)
?(微信掃一掃下方二維碼關注微信公眾號,及時了解最新科技政策消息及近期科技培訓計劃動態。)

本文地址: http://www.yunyoubo.com/8275.html/ 轉載請注明出處!
